近日,吉万全教授团队在Plant Physiology在线发表了题为"Mutation of TaPOD8 triggers haploid induction through a reactive oxygen species burst in wheat"的研究论文。该研究发现小麦过氧化物酶基因TaPOD8突变后会导致配子活性氧爆发从而诱导单倍体产生,揭示了活性氧(ROS)提前爆发导致的DNA损伤在小麦单倍体形成中的关键作用。
小麦是全球最重要的粮食作物之一,优良新品种的培育对保障粮食安全至关重要。双单倍体育种技术能将纯合稳定世代的获得从传统6-8代缩短至1-2代,是加速作物育种进程的革命性技术。目前,小麦中仅鉴定出TaMTL和TaCENH3两个单倍体诱导基因,且诱导率仍有待提高,因此发掘新型高效诱导基因具有重要意义。
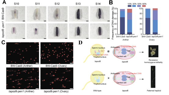
该研究以六倍体普通小麦为材料,针对前期筛选到的一个在小麦3.5 mm花药及对应子房中特异性表达的一个过氧化物酶基因TaPOD8,发现与玉米单倍体诱导基因ZmPOD65同源,因此利用CRISPR-Cas9对其三个亚基因组上的拷贝进行靶向敲除(图1 A,B),基因编辑获得的六个等位功能完全缺失突变体tapod8-aabbdd表现出花药雄性不育(图1 C,D)。当用野生型花粉为突变体授粉时,F1代中出现了父本单倍体,单倍体诱导率为11.8%,表明TaPOD8敲除可诱导父本单倍体产生(图1 E-H)。进一步研究发现,五等位基因杂合突变体自交或回交时单倍体诱导率为0.9%~5.1%,还表现出严重的分离畸变,并且无法获得功能完全缺失突变体,暗示该基因可能存在隐性配子结合致死效应。

图1 TaPOD8功能缺失突变体可以诱导父本单倍体的产生

图2 TaPOD8突变体诱导单倍体产生的机制
该研究对单倍体形成机制进行了一系列探究,揭示了活性氧(ROS)的异常爆发在TaPOD8诱导单倍体产生中的重要作用。TaPOD8的功能部分缺失导致花药和胚珠出现了活性氧(ROS)的提前爆发,导致基因组DNA严重损伤,染色体片段化形成单倍体(图2 A-D)。该基因为解析作物单倍体形成的分子基础提供了新见解,也为小麦高效单倍体育种提供了具有应用潜力的新靶点。
农学院小麦远缘杂交与染色体工程育种团队吉万全教授和李停栋教授为论文共同通讯作者,博士研究生王陆蕙为论文第一作者。研究得到了国家农业重大科技项目(NK2022060503和NK2022060501),陕西省秦创原高层次创新创业人才项目(QCYRCXM-2022-140)经费的资助。
原文链接:https://doi.org/10.1093/plphys/kiag053