学院动态
近日,农学院非生物胁迫耐受机理团队在国际知名期刊《The Plant Cell》在线发表题为“Population Tr...
全球气候变化加剧了生物和非生物逆境的发生频率和严重程度,对作物高效可持续生产构成了严重威胁。培育兼具高产与抗逆性的小麦品...
近日,以“新质生产力农业新未来”为主题的第三十二届中国杨凌农业高新科技成果博览会落下帷幕。西北农林科技大学农学院在本届农...
为深入推进铜川旱地玉米大面积单产提升工作,充分挖掘旱地玉米增产潜力,2025年,我校铜川旱地玉米试验示范站联合铜川市农业...
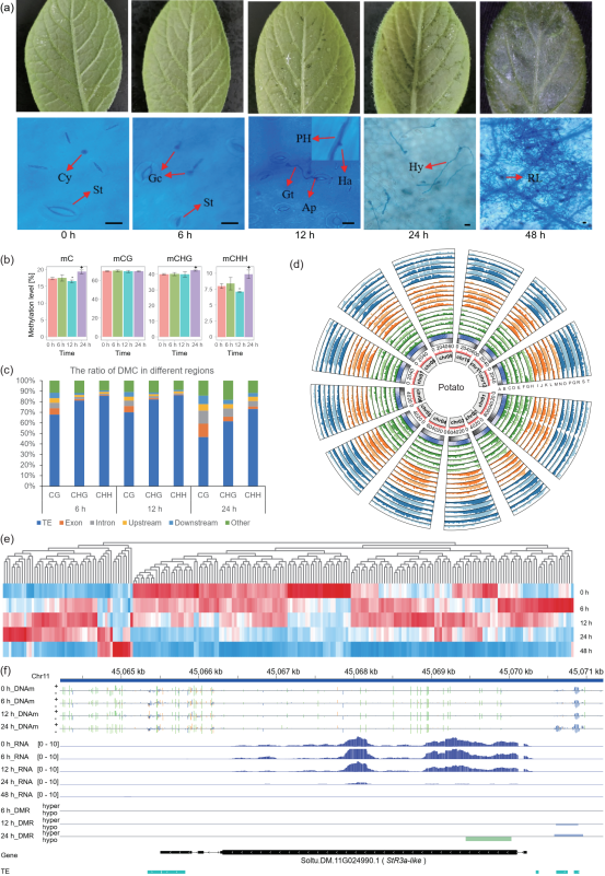
近日,西北农林科技大学农学院秦晓梁教授课题组的一项新研究登上了Cell Press官网头条,在Cell姊妹刊《One E...


















